为落实共青团中央、教育部、全国学联联合下发的《关于推动高校员工会(研究生会)深化改革的若干意见》,并结合《关于巩固高校员工会(研究生会)改革成果的若干措施》文件要求,接受广大师生监督,现将公司2023—2024学年员工会改革情况公开如下。
一、改革自评表


二、公司员工会组织工作机构组织架构表
序号 |
机构名称 |
人数 |
主要职责 |
1 |
主席团 |
3 |
负责院员工会的全面工作,掌握各部门的运作情况,指导员工各部门所承办的活动,团结员工各部门、成员,加强凝聚力 |
2 |
综合事务部 |
3 |
协助公司开展各项工作和大型活动;统筹管理活动物资、安排并检查值班情况 |
3 |
志愿服务部 |
3 |
做好志愿者的注册登记;组织策划开展相关工作并做好活动准备和善后工作 |
4 |
生活权益部 |
3 |
负责公司安全与员工权益工作,帮助员工协调好公司与员工的关系 |
5 |
新闻传媒部 |
3 |
计划、组织、协调全院员工的各项文艺活动,丰富同学们的课余生活 |
6 |
学风建设部 |
3 |
组织开展学业帮扶等各项促进公司学风建设的系列活动,为学习困难同学提供帮助 |
7 |
体育活动部 |
1 |
组织各项体育活动,培养和发掘体育方面有特长的人才,提升员工身体素质 |
三、公司员工会组织工作人员名单
序号 |
姓名 |
政治面貌 |
院系 |
年级 |
学习成绩排名*(本人排名/所属专业人数) |
1 |
李梓祯 |
中共预备党员 |
WilliamHill中文官方网站 |
2022级 |
32/148 |
2 |
靖镕源 |
共青团员 |
WilliamHill中文官方网站 |
2022级 |
6/148 |
3 |
陶振东 |
中共党员 |
WilliamHill中文官方网站 |
2023级 |
11/76 |
4 |
李 端 |
中共预备党员 |
WilliamHill中文官方网站 |
2022级 |
14/148 |
5 |
周天赐 |
共青团员 |
WilliamHill中文官方网站 |
2023级 |
11/58 |
6 |
叶培鑫 |
共青团员 |
WilliamHill中文官方网站 |
2023级 |
43/146 |
7 |
赵千溥 |
共青团员 |
WilliamHill中文官方网站 |
2022级 |
14/59 |
8 |
原小雯 |
共青团员 |
WilliamHill中文官方网站 |
2023级 |
10/59 |
9 |
程 允 |
共青团员 |
WilliamHill中文官方网站 |
2023级 |
39/146 |
10 |
谢 维 |
中共预备党员 |
WilliamHill中文官方网站 |
2022级 |
16/148 |
11 |
程 诺 |
共青团员 |
WilliamHill中文官方网站 |
2023级 |
37/146 |
12 |
倪子轩 |
共青团员 |
WilliamHill中文官方网站 |
2023级 |
1/59 |
13 |
徐 浩 |
共青团员 |
WilliamHill中文官方网站 |
2023级 |
8/59 |
14 |
闫 辉 |
中共预备党员 |
WilliamHill中文官方网站 |
2022级 |
7/56 |
15 |
张家元 |
共青团员 |
WilliamHill中文官方网站 |
2023级 |
13/58 |
16 |
张洪瑞 |
共青团员 |
WilliamHill中文官方网站 |
2023级 |
2/146 |
17 |
宋 冉 |
中共预备党员 |
WilliamHill中文官方网站 |
2022级 |
42/148 |
18 |
吴伦歌 |
共青团员 |
WilliamHill中文官方网站 |
2023级 |
36/146 |
19 |
王泊鸥 |
共青团员 |
WilliamHill中文官方网站 |
2023级 |
11/59 |
*最近1个学期/最近1学年/入学以来学习成绩综合排名(新生、研究生不需填写)
四、主席团成员候选人产生办法
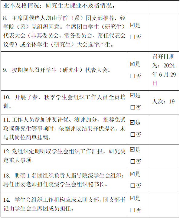
一、WilliamHill中文官方网站第十六届员工会主席团,由WilliamHill中文官方网站第五次员工代表大会差额选举产生。
二、主席团候选人的产生程序是在各班团支部民主推荐的基础上,经资格审查小组鉴定,提交大会选举。
五、主席团成员选举办法
一、选举采用无记名投票差额选举方式,候选人按姓氏笔画为序排列,从5名员工会主席候选人中选出3名WilliamHill中文官方网站第十六届员工会主席团。
二、选举时,参加选举的代表人数必须超过应到会人数的五分之四方可进行选举。因故未出席大会的代表,不能委托他们代为投票。选举时,被选举人的赞成票超过代表人数的三分之二才能当选。当选的人数超过应选人数的,按得票多少顺序至应选名额为止;候选人的票数相等且均过三分之二,无法确定最后一名当选时,应对这几名候选人重选,得票多者当选。
三、大会选举设监票人1人,计票人2人,经大会正式会议通过产生,以上人员在监票人领导下工作,对选举的全过程负责,即检查票箱、发票、监督投票、开箱点票、报告回票数、计票、报告选举结果、封存选票等。收回的选票等于或小于投票人数,选举有效;多余投票人数,选举无效,应重新选举。
四、正式代表对候选人可以投赞成票,可以弃权,也可以另选他人。投赞成票的在候选人名字右侧的空格内划“○”;投不赞成票在候选人姓名右侧的空格内划“×”;弃权的不做任何标记。如果另选他人,在另选他人的空格内写上姓名,并在姓名右侧的空格内划“○”,每张选票所选人数等于或少于应选人数为有效票,多余应选人数的为无效票。
五、选票一律用钢笔或圆珠笔填写,符号要准确,字迹要清楚。书写不清楚,无法辨认的选票为废票,部分书写不清楚,但可以辨认的部分有效,无法辨认的部分则无效。
六、选举计票完毕后,由监票人向大会报告选举结果,公布票数最高者为执行主席。
七、选举中如出现超出本选举办法规定的特殊情况,由大会讨论决定。
八、本选举办法经WilliamHill中文官方网站第五次代表大会正式会议审议通过后执行。
六、公司员工代表大会召开情况
(一)召开时间:2024年6月29日
(二)召开地点:9A-407,9A-409
(三)代表数量:86
(四)员工代表大会的主要议程:
第1项:听取并审议WilliamHill中文官方网站第十五届员工会工作报告;
第2项:选举并产生WilliamHill中文官方网站第十六届员工会主席团成员;
第3项:征集员工代表提案;
第4项:选举WilliamHill官方网站第五次员工代表大会员工代表;
第5项:推荐WilliamHill官方网站新一届员工会委员会委员候选人。
(五)宣传报道链接
/info/13907/183332.htm
(六)现场照片


七、公司员工代表大会代表产生办法
1、全院各年级按照一定比例产生正式代表,注意普通同学代表、女同学代表和少数民族同学代表的占比;
2、各年级代表必须经民主选举产生,由员工会监督,并报筹备组,最终名单由筹备组审核后确定;
3、只有正式代表具有选举权。
八、主席团成员和工作部门负责人述职评议办法
一、员工会成员应为共产党员或共青团员,理想信念坚定,热爱和拥护中国共产党,热爱祖国和人民,拥护党的路线、方针、政策,具有强烈的爱国意识、爱国情感,积极弘扬和践行社会主义核心价值观,遵守国家法律、法规和公司规章制度;
二、主动贯彻落实《关于学联员工会工作人员改进作风服务同学的若干规定》,践行员工会宗旨,遵守员工会章程,执行员工会的决议,服从员工会领导,完成员工会安排的工作任务;
三、刻苦学习,奋发成才,圆满完成公司规定的各项学习、科研任务,学业优良,在同学中起模范带头作用,学习成绩综合排名在本专业前30%以内,且无课业不及格情况;
四、品行端正、作风务实、乐于奉献,脚踏实地、多干实事、工作勤奋,主动监督员工会各项工作,自觉维护员工会各项合法权益;依法依章程组织同学开展有益于成长成才的自我服务活动;
五、具有全心全意为广大同学服务的觉悟和能力。协助公司解决同学在学习和生活中遇到的实际问题;沟通公司与广大同学的联系,通过公司各种正常渠道,反映同学的建议、意见和要求,参与涉及员工的公司事务的民主管理,维护同学的正当权益;
六、具有民主作风,能密切联系群众,团结同学,能及时全面地反映同学的正确意见和合理要求,自觉地接受同学的监督,主动开展批评和自我批评;
七、定期召开以员工代表为主,公司党委员工工作部、校团委等共同参与的评议会,校员工会主席团成员和各工作部门负责人每学期向评议会述职一次;
八、评议会将从政治态度、道德品行、学习情况、工作成效、纪律作风等方面对其进行全面的述职。
述职报告应包含以下内容:
1.述职人员所任职务、任职期限;
2.述职人员的政治态度、道德品行、纪律作风;
3.岗位职责的履行情况;
4.述职人员的学习情况;
5.述职人员在工作中取得的主要成绩和存在的主要问题,以及今后的改进措施;
6.其它应阐明的情况。
九、述职大会结束后统一进行民主测评,测评形式为员工会内部调查问卷;
十、员工会内部实行评议考核制度,根据考核制度对员工会成员进行评分排名;
十一、考核结果、民主测评结果与评议会的评价结果综合考量,作为推优评奖的依据;
十二、本制度自公布之日起开始实施,最终解释权归WilliamHill中文官方网站员工会。
九、公司团委指导员工会主要责任人
类别 |
姓名 |
是否为专职团干部 |
备注 |
分管员工会组织的分团委书记 |
齐攻阵 |
是 |
|
员工会组织秘书长 |
齐攻阵 |
是 |
|
以上自评公开内容如有不实情况,可发送邮件至校团委邮箱lngydxtw@163.com反映。